Time Out to Reachable —— 安全网关搭建指北
✒️ 文章摘要
想搭建一套既稳、又隐蔽、还能兼顾性能的安全网关,到底该选 REALITY、传统 VLESS+TLS,还是 gRPC+Cloudflare?这篇文章不讲手把手配置,而是从原理、流量路径、伪装方式、抗探测能力、证书与域名成本、源站暴露风险等角度,系统拆解三种主流方案的设计逻辑与适用场景。看完你会明白:为什么 REALITY 适合轻量直连,传统方案更适合多业务整合,而 Cloudflare 方案又为何能在隐藏源站和抗攻击上更进一步。
Time Out to Reachable —— 安全网关搭建指北
此文章只罗列和科普原理,不涉及具体搭建教程
REALITY —— 偷一个域名
何为 REALITY
REALITY 是 Xray-core 推出的一种革命性的 TLS 伪装技术。在配置私有网络隧道和代理服务时,它解决了一个长久以来的痛点:不再需要自己购买域名、配置 DNS 解析、申请 SSL 证书,也不需要在服务器上搭建真实的 Web 服务作为伪装。
REALITY 解决的问题
传统”TLS 外套”类代理(Trojan、WS+TLS、TLS in TLS)存在两类常见风险:
- 被动识别:DPI 通过看 TLS 握手里的 SNI、指纹(ClientHello/JA3/JA4)、统计特征来分类。
- 主动探测:防火墙会主动连你的 IP:Port,用各种握手探针去“戳”你是不是违规;如果服务端返回“像代理”的特征响应,就会被拉黑。
REALITY 的定位是:替代传统 TLS 作为 Xray 的安全层,让连接在外观上更像“访问某个真实网站”的 TLS,同时让“主动探测者”拿不到确定证据。
REALITY 原理
REALITY 完全抛弃了自己维护域名的路线。它允许你直接“借用”别人的高信誉域名(例如 www.microsoft.com、www.apple.com)来做伪装。
它的工作流程分为两种情况:
情况 A:你自己的客户端发起连接(合法流量)
- 客户端发起握手: 你的本地客户端利用 uTLS 技术,伪装成普通的 Chrome 或 Edge 浏览器,向你的 VPS 发起 TLS Client Hello 握手请求。在这个请求中,SNI(服务器名称指示)写的是你指定的别人家的大型网站,比如
sni: www.apple.com。 - 验证暗号: 表面上这是普通的握手,但客户端的请求中隐藏了只有你的服务器才知道的身份验证信息(基于 x25519 密钥交换生成)。
- 服务器放行: 你的 VPS 收到请求后,会提取特征并进行解密。因为暗号正确,VPS 知道这是自己人,于是直接接管连接,建立安全的隧道并开始处理你的网络请求。
情况 B:防火墙发起主动探测(非法流量)
- 探测者发起握手: 防火墙察觉到你的 VPS IP 有异常流量,于是伪装成普通用户,向你的 VPS 发送探测包,试图看看这个 IP 到底在提供什么服务。由于它看到之前的流量 SNI 是
www.apple.com,它也会发送包含该 SNI 的请求。 - 暗号匹配失败: 探测者没有你的专属密钥,发出的请求中不包含正确的隐藏验证信息。
- REALITY 伪装(完美转发): 你的 VPS 发现暗号不对,立刻判定这是探测者。此时,VPS 会在内网直接向真正的
www.apple.com发起连接,并将防火墙发来的探测流量原封不动地转发过去。 - 完美的假象: 真正的苹果服务器收到请求后,会返回真实的、由权威机构签发的顶级 SSL 证书。你的 VPS 再把这个真实证书转发给防火墙。
- 防火墙被骗: 防火墙拿到证书一查:证书是真的,签发机构是权威的,连向该服务器的特征也完全符合。防火墙就会认为:“这个 IP 真的只是苹果公司的一个海外 CDN 节点”,从而放弃封锁。
整体时序图如下所示:

REALITY 协议优势
架构极简,运维成本很低。无需 Nginx 等反代接入
抹除了 CT 记录(Certificate Transparency)的致命伤,REALITY 不需要申请证书,直接实现了“零 CT 审计留痕”。
消灭了 DNS 解析轨迹,不需要进行任何 DNS 查询,也就不存在 DNS 污染和解析记录暴露的风险。
白嫖了高信誉域名的“白名单”
REALITY 需要注意的问题
- 服务一定要在 443 端口,因为在 443 端口建立网络服务几乎是事实上的标准,在其他端口建立只会让流量特征变得更加可疑
- 尽量(必须)使用 TLS 1.3 协议。TLS 1.2 在握手阶段,服务器向客户端发送数字证书时,是明文传输的,如果被旁听可以明确监听到是否进行了伪装。
- 不要使用自己或小站域名。域名太新、太冷门、访问量形态怪反而适得其反
- 尽量不要代理其他业务。因为只有一个 443 端口,当整个端口都交给 xray 使用后,如果还想进行其他子域名的代理会显的很诡异,比如偷了 apple.com 的域名,又代理自己的子域名,那么对外表现就是即表现出大厂特征,又表现出个人站点特征,这在理论上也是相悖的。虽然 xray 的回落机制可以做到这一点,但不建议这么做
传统方案
当我们使用自己的域名时,我们已经有了自己的域名,并且当我们需要代理更多自己的业务,如 frp、多域名反代或其他等,那么传统的方案可能更好,也就是 VLESS + TCP + TLS
模块介绍
- VLESS (协议层): 负责身份验证和流量路由。客户端将你要访问的请求(比如 Google)打包,贴上你的专属 UUID(相当于通行证),然后交给下层。VLESS 本身是不加密的,它极其轻量,把安全工作完全托付给了 TLS。
- TCP (传输层): 负责将数据包从你的电脑搬运到服务器。使用最基础、最原生的 TCP 协议,意味着没有 WebSocket (WS) 那种为了伪装成网页请求而强行添加的冗余 HTTP 请求头,传输效率更高,资源占用更低。
- TLS (加密与伪装层): 它不仅负责把你的数据加密成乱码,防止中间人窃听,更重要的是,它向外展示了一个合法的网站身份。当防火墙看到这股流量时,只会觉得”这是一个用户正在通过标准的 TLS 1.3 协议,安全地访问一个有真实证书的网站”。
流量中转方案
传统流量中转流程(不建议)
- 统一入口: 公网流量(无论是正常访客还是特殊访问)访问
https://www.yourdomain.com,统一到达 Nginx 监听的 443 端口。 - Nginx 解密: Nginx 使用配置好的 SSL 证书,将 TLS 加密层剥开,看到内部真实的 HTTP 请求。
- 按路径分发(核心逻辑):
- 正常业务: 如果请求的路径是
/api、/blog或者是根目录/,Nginx 会按照常规配置,把流量转发给你服务器上运行的其他业务(比如跑在 8080 端口的 Java 服务,或者直接返回静态页面)。 - 特殊业务: 如果请求的路径是你提前暗中约定好的”秘密通道”(比如
/my-secret-tunnel),并且带有Upgrade: websocket的请求头,Nginx 就会知道这是特殊流量,将这个流量转发给 Xray 处理。
- 正常业务: 如果请求的路径是
- 移交 Xray: Nginx 将这个秘密路径的流量,通过反向代理,原封不动地转发给监听在本地内网端口(比如
127.0.0.1:10000)的 Xray。 - Xray 处理: Xray 拿到流量,完成 VLESS 验证,再去请求目标数据,然后原路返回。
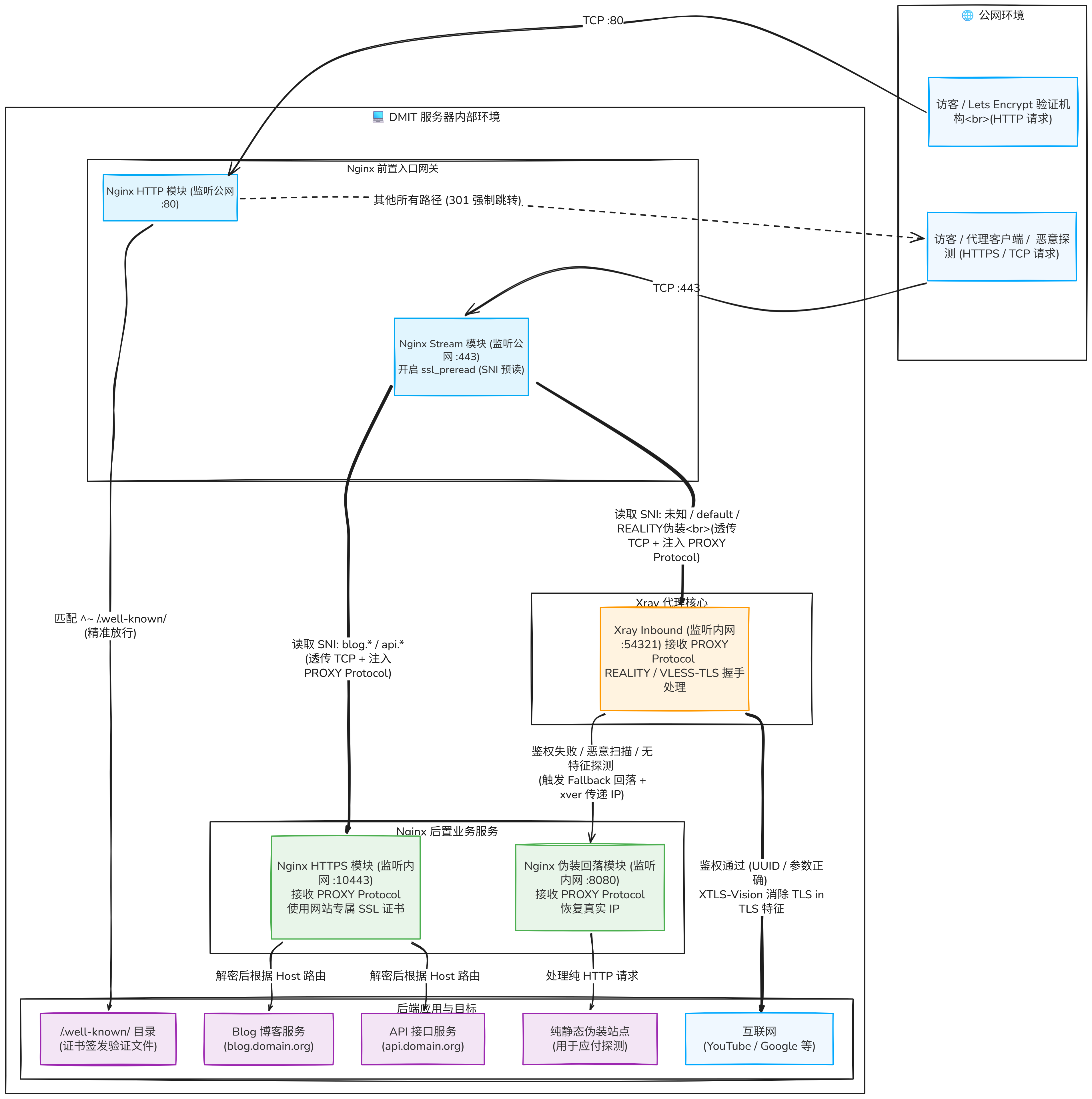
Nginx 前置 SNI 四层分流 + Xray 回落方案(推荐)
- 统一入口与流量窥探 (Nginx 预读):所有的公网流量统一经过 443 端口进入 Nginx。当流量到达时,Nginx 启用
stream模块的ssl_preread功能。此时,Nginx 不进行 TLS 解密,而是仅从 TLS 握手的初始包中,提取出明文的 SNI(访问者请求的域名)。(注:2025年发布的 RFC 9849 虽可协商加密 SNI,但目前尚未全面普及,明文 SNI 仍是当前路由的主流依据。) - 基于 SNI 的四层路径转发:Nginx 拿到 SNI 后,开始在 TCP 层级规划流量路径:
- 常规服务转发:如果 SNI 是常规建站域名(如
blog.domain.com),Nginx 会将流量转发给内部负责建站的 HTTPS 监听端口,随后解密并处理/api、/blog等七层路径请求。 - 核心流量透传 (Secret Tunnel):如果我们分配了一个专属的代理域名(如
secret.domain.com),Nginx 一旦检测到该 SNI 流量,将不进行任何干预,直接将原始的 TCP 流量透传给内网的 Xray 核心服务(如127.0.0.1:54321)。
- 常规服务转发:如果 SNI 是常规建站域名(如
- Xray 核心解密与鉴权:当 Xray 接收到被透传过来的原始 TCP 流量后,会使用协定好的 TLS 方式开始真正的解密操作。解密完成后,Xray 将拿到访问真实服务所需的 UUID 等参数:
- 特殊访问放行:Xray 在这里判断请求是否合法。如果 UUID 及其他参数完全正确,则放行该请求并提供代理服务。
- 防御机制与主动回落 (Fallback):如果这是一个正常的常规请求(例如没有携带任何特殊参数),或者携带的参数错误(例如遭遇恶意探测),Xray 会果断触发“回落”机制。它会将该请求退回到 Nginx 的特定端口(如
127.0.0.1:8080),将事先准备好的静态博客或其他基础服务展示给对方,以此来证明这是一个“正常”的网站,完美隐藏背后的核心功能。
注意事项与处理方案
1. 前置路由与后置服务的角色解耦 (Nginx vs 后置 Nginx/Caddy)
在这个架构中,存在“两个”截然不同的 Web 服务角色,物理上它们可以是同一个 Nginx 软件的不同模块,也可以是 Nginx + Caddy 的组合:
- 前置四层路由 (Nginx Stream 模块监听 443 公网端口): 它的角色是一个“瞎子快递员”,只看包裹上的运单号(明文 SNI),绝对不拆包裹。它不需要、也不能配置任何 SSL 证书,不处理任何 HTTP 请求。
- 后置七层服务 (监听内网端口如 10443 的 Nginx HTTP 模块或 Caddy): 它的角色是“业务前台”。当负责建站的流量(如
blog、api)被前置透传过来时,由它负责拿着对应的 SSL 证书进行真正的 TLS 解密,并处理具体的页面展示、反向代理(如转发给 FRP 面板)等常规业务。
2. 证书自动化申请的“80端口死锁”陷阱
由于 443 端口被前置的 Nginx Stream 强行接管以处理 TCP 流量,传统的通过 443 端口进行 TLS 证书验证的方式将会失效。同时,如果你的 80 端口设置了“无脑强制跳转 HTTPS (443)”,会导致 Let's Encrypt 等机构的 HTTP-01 验证请求被踢入 443 端口的死胡同。
- 处理方案: 在负责监听 80 端口的配置中,必须采用精准规则分流。放行所有针对
/.well-known/acme-challenge/路径的纯 HTTP 访问,直接在本地返回验证文件;仅对除此以外的正常访客流量执行 301 强制跳转 HTTPS。
3. 访客真实 IP 丢失问题 (PROXY Protocol 传递)
流量经过 Nginx Stream 的四层转发后,内网的 Xray 和后置的建站 Web 服务看到的访客源 IP 都会变成 127.0.0.1。这会导致博客无法统计访客真实地域,日志失去审计价值,甚至可能误触后端服务的防 CC 攻击机制。
- 处理方案: 必须在流量链条上启用代理协议。
- Nginx 转发侧: 在
stream模块的proxy_pass下方开启proxy_protocol on;。 - Xray 接收侧: 在入站规则中开启
acceptProxyProtocol: true,并在回落规则中配置xver: 1或xver: 2以继续向后传递 IP。 - 后置 Web 侧: 在监听端口处加上
proxy_protocol标识,并使用set_real_ip_from 127.0.0.1;来恢复访客的真实 IP。
- Nginx 转发侧: 在
4. TLS in TLS 特征审计与 XTLS-Vision
- 问题说明: 当我们通过代理访问一个原本就是 HTTPS 的网站时,流量会被加密两次:内层是目标网站的 TLS 加密,外层是代理协议的 TLS 加密。这种“套娃”式的双重加密(TLS in TLS)会产生独特的握手特征和数据包长度分布(例如典型的握手包大小异常)。现代防火墙可以通过这些统计学特征,轻易识别出这是一条代理隧道并进行干扰。
- 处理方案: 得益于我们这套方案让 Xray 掌握了原始 TCP 并亲自处理外层 TLS 握手,我们可以启用 XTLS-Vision 技术。
- 在 Xray 的 VLESS 入站配置中,将
flow设置为xtls-rprx-vision。 - 工作原理: 在完成外层 TLS 握手并验证 UUID 合法后,它会检测内层传输的是否为 TLS 1.2/1.3 流量。如果是,Vision 会停止外层的二次加密,直接将内层的 TLS 流量”拼接”传递出去。这样一来,TLS in TLS 的特征被彻底消除,在防火墙看来,这段流量与普通的单一 HTTPS 流量毫无二致。
- 在 Xray 的 VLESS 入站配置中,将
整体拓扑图如下:

gRPC + TLS + Cloudflare 方案
方案概述
这个方案依靠 Cloudflare 服务实现流量转发,通过 CDN 网络隐藏源站 IP,并利用 gRPC 协议进行数据传输。
工作流程
- 统一入口与 CDN 流量接管 (Cloudflare 前置):客户端不再直接连接你的服务器 IP,而是将流量发送给 Cloudflare 全球分布的 Anycast 泛播节点。所有的公网流量统一经过 Cloudflare 的 443 端口进入。在这个阶段,外层 TLS 加密由 Cloudflare 负责终结(解密),使用的是托管在 Cloudflare 上的公共域名证书。
- 基于 HTTP/2 的七层路由与回源 (流量清洗与转发):Cloudflare 在解密外层 TLS 后,能够看到完整的 HTTP/2 报文和请求路径(Path)。此时,它开始在七层(应用层)规划流量路径:
- 常规服务转发:如果访问的是普通的网页路径(如
/或/blog),Cloudflare 会按照常规 CDN 逻辑处理,返回缓存或向源站请求网页内容。 - 核心流量透传 (gRPC 隧道):当客户端发出的请求是特定的 gRPC POST 请求(例如路径为
/TunService/Tun,且 Header 包含content-type: application/grpc),Cloudflare 会识别出这是一个合法的 gRPC API 调用。它会保持 HTTP/2 的多路复用特性,重新使用 TLS 加密(回源加密),将这段 gRPC 流量转发给你隐藏在背后的真实服务器 IP。
- 常规服务转发:如果访问的是普通的网页路径(如
- 源站 Xray 核心解密与鉴权 (回源接收):你的服务器(源站)上的 Xray 监听着 443 端口,接收来自 Cloudflare 转发过来的回源 TLS 流量。Xray 会使用事先配置好的本地证书进行二次解密。解密完成后,Xray 解析出 gRPC payload 中的 VLESS 协议数据,并提取出 UUID 等参数:
- 特殊访问放行:Xray 在这里判断 UUID 和 gRPC
serviceName是否合法。如果完全匹配,则放行该请求,提取出真实的目标网站地址,并代为发起访问。
- 特殊访问放行:Xray 在这里判断 UUID 和 gRPC
- 防御机制与流量隔离 (云端与本地双重阻断):如果这是一个不合法的请求:
- 云端阻断:普通的恶意域名扫描或 IP 探测,绝大多数会被 Cloudflare 的 WAF(Web 应用防火墙)直接拦截在海外边缘节点,根本到达不了你的服务器。
- 本地忽略/回落:如果探测流量穿透了 CF 到达源站,或者有人直接针对你的服务器真实 IP 发起扫描,由于他们无法提供正确的 gRPC 路径和 VLESS UUID,Xray 会直接断开连接或根据配置回落到伪装网站,保护核心服务不被发现。
方案优势
1. IP 隐藏与源站保护(核心优势)
完全隐藏源站 IP:客户端只需要知道 Cloudflare 托管的域名(如 proxy.yourdomain.com),无需知道真实服务器 IP。所有流量都先到达 CF 的边缘节点,再由 CF 回源到你的服务器。即使有人想要探测或攻击,他们面对的是 Cloudflare 的全球分布式网络,而不是你的单台 VPS。
天然抗 DDoS:Cloudflare 提供企业级的 DDoS 防护能力。无论是 SYN Flood、UDP Flood 还是应用层攻击,绝大多数恶意流量会被 CF 的边缘节点直接过滤,根本到达不了源站。这对于个人 VPS 来说,相当于免费获得了价值数千美元的防护服务。
域名扫描免疫:传统方案中,如果有人通过 CT 日志、DNS 历史记录等手段发现了你的域名,可以直接解析出服务器 IP 并进行探测。而使用 Cloudflare 后,域名解析指向的是 CF 的 IP 段,攻击者无法通过域名反查到源站真实位置。
2. 流量特征混淆与合法性伪装
gRPC 协议的天然优势:gRPC 是 Google 开发的现代 RPC 框架,基于 HTTP/2 协议,在企业级微服务架构中被广泛使用。当你的流量以 gRPC 形式传输时,在防火墙看来,这就是一个普通的 API 服务调用,与 Google、Netflix、Uber 等大厂的内部服务通信毫无二致。
HTTP/2 多路复用特性:gRPC 基于 HTTP/2,支持在单一 TCP 连接上并发传输多个请求。这意味着你的代理流量可以与正常的网页访问、API 调用混合在同一条连接中,流量模式更加自然,难以被统计学分析识别。
CDN 流量掩护:所有流量都经过 Cloudflare 的 CDN 网络,在外部观察者看来,这只是一个使用了 CF 加速的普通网站。由于全球有数百万网站使用 Cloudflare,你的流量完全淹没在海量的正常 CDN 流量中,不会引起任何特殊关注。
3. 零证书管理成本
Cloudflare 托管证书:外层 TLS 证书由 Cloudflare 自动签发和续期,你无需关心证书过期问题。CF 使用的是权威 CA 签发的证书,浏览器和客户端完全信任。
回源证书灵活性:源站到 Cloudflare 的回源连接,可以使用 CF 提供的 Origin CA 证书(15 年有效期),也可以使用自签名证书。由于这段连接只在 CF 和你的服务器之间,不会被外部审计,配置极其简单。
4. 全球加速与智能路由
Anycast 网络:Cloudflare 在全球拥有 300+ 个数据中心,使用 Anycast 技术。客户端会自动连接到地理位置最近的 CF 节点,大幅降低首包延迟。
智能回源优化:CF 会根据网络状况,选择最优的回源路径。即使你的服务器位于美国西海岸,亚洲用户也能先连接到亚洲的 CF 节点,再由 CF 的骨干网高速回源,避免了跨洋链路的丢包和延迟。
5. 配置简单,维护成本低
无需复杂的 Nginx 分流:不需要配置 Nginx Stream 模块的 SNI 分流、PROXY Protocol 传递等复杂逻辑。Xray 直接监听 443 端口,接收 CF 的回源流量即可。
统一的流量入口:所有业务(网站、API、代理)都可以通过同一个域名和端口提供服务,由 Cloudflare 根据路径进行智能分发。配置清晰,易于管理。
注意事项
优质直连线路 (如 CN2 GIA) 的路由失效与资源浪费
- 问题说明: 引入 Cloudflare 作为前置代理的核心代价,是彻底丧失服务器原有的优质物理链路(如电信 CN2 GIA、移动 CMIN2 等针对亚洲优化的专线)优势。流量路径从”客户端专属高速直连”变成了”客户端先连接 Cloudflare 就近泛播节点,再由 CF 骨干网回源”。国内连接免费版 CF 节点通常走拥堵的普通公网,受限于”木桶效应”,原本极优的网络体验在晚高峰时会被 CF 的入站线路瓶颈所严重拖累。
方案对比

三种方案综合对比
| 对比维度 | REALITY | 传统方案 (VLESS+TLS) | gRPC+Cloudflare |
|---|---|---|---|
| 部署难度 | ⭐⭐ 简单 | ⭐⭐⭐⭐ 复杂 | ⭐⭐⭐ 中等 |
| 是否需要域名 | ❌ 不需要 | ✅ 必须 | ✅ 必须 |
| 是否需要证书 | ❌ 不需要 | ✅ 需要申请和续期 | ⚠️ CF 自动管理 |
| 源站 IP 暴露风险 | ⚠️ 直接暴露 | ⚠️ 直接暴露 | ✅ 完全隐藏 |
| 抗主动探测能力 | ⭐⭐⭐⭐⭐ 极强 | ⭐⭐⭐⭐ 强 | ⭐⭐⭐⭐⭐ 极强 |
| 抗 DDoS 能力 | ⭐⭐ 弱 | ⭐⭐ 弱 | ⭐⭐⭐⭐⭐ 极强 |
| 流量特征 | 伪装成访问大厂网站 | 无需伪装,真实小站 | 伪装成 API 调用 |
| CT 日志风险 | ✅ 无记录 | ⚠️ 有记录 | ⚠️ 有记录(CF 托管) |
| DNS 解析风险 | ✅ 无需解析 | ⚠️ 需要解析 | ⚠️ 需要解析 |
| 网络性能 | ⭐⭐⭐⭐⭐ 直连最优 | ⭐⭐⭐⭐⭐ 直连最优 | ⭐⭐⭐ 受 CF 节点影响 |
| 延迟表现 | 最低(直连) | 最低(直连) | 较高(多一跳 CDN) |
| 适合 CN2 GIA 等优质线路 | ✅ 完美发挥 | ✅ 完美发挥 | ❌ 优势浪费 |
| 多业务共存 | ❌ 不建议 | ✅ 支持良好 | ✅ 支持良好 |
| 配置复杂度 | 简单(仅 Xray) | 复杂(Nginx+Xray) | 中等(Xray+CF 配置) |
| 维护成本 | 低 | 高(证书续期、Nginx 配置) | 低(CF 自动化) |
| 被封后恢复 | 换 IP | 换 IP | 换域名(IP 无影响) |
| 适用场景 | 个人轻量使用 | 多业务整合 | 高安全需求 |